Journal of Proteomics & Bioinformatics

Journal of Proteomics & Bioinformatics
Open Access

ISSN: 0974-276X

Research Article - (2009) Volume 2, Issue 1

The Proteomic Profile of Pancreatic Cancer Cell Lines Corresponding to Carcinogenesis and Metastasis

Masayo Yamada1,2, Kiyonaga Fujii1#, Koji Koyama2, Setsuo Hirohashi1 and Tadashi Kondo*
1Proteome Bioinformatics Project, National Cancer Center Research Institute, Japan
2Department of Obstetrics and Gynecology, Hyogo Medical College, Japan
#Contributed equally to this work
*Corresponding Author: Dr. Tadashi Kondo, Proteome Bioinformatics Project, National Cancer Center Research Institute, 5-1-1 Tsukiji, Chuo-ku, Tokyo 104-0045, Japan, Tel: +81-3-3542-2511 Exn. 3004, Fax: +81-3-3547-5298

Abstract

To investigate the proteomic background of the carcinogenesis and progression of pancreatic cancer, the protein expression profiles of nine well-characterized pancreatic adenocarcinoma cell lines, whose metastatic potential was previously examined in a mouse xenograft model, and two immortalized pancreatic duct cell lines were examined. Two-dimensional difference gel electrophoresis (2D-DIGE) identified 126 protein spots the intensity of which was significantly different between the normal pancreatic duct cell lines and the pancreatic cancer cell lines with different metastatic potential. Mass spectrometric protein identification demonstrated that these protein spots corresponded to 95 unique genes, which included proteins not previously shown to be aberrant in pancreatic cancer. To characterize the observed proteome, LC-MS/MS identified the proteins corresponding to the 1101 protein spots detected by 2D-DIGE. The top-scoring proteins for all 1101 protein spots corresponded to 459 unique proteins. 561 single protein spots included multiple proteins, and 213 unique proteins were repeatedly detected as a top-scoring proteins in multiple protein spots. These results indicate that 2D-DIGE captures a wide spectrum of the proteome, and has the potential to detect the proteins associated with carcinogenesis and progression of pancreatic cancer. The obtained protein expression and identification data have been included in our public database, the Genome Medicine Database of Japan Proteomics.

Keywords: Pancreatic cancer, 2D-DIGE, LC-MS/MS, GeMDBJ proteomics, Metastasis.

Abbreviations

2D-DIGE: Two-dimensional Difference Gel Electrophoresis
GeMDBJ: Genome Medicine Database of Japan

Introduction

Pancreatic cancer is the fifth leading cause of cancer death in Japan and the fourth in the United States. Because of a lack of specific symptoms in the early stages, limitations of diagnostic methods and effective therapeutic strategy, the mortality rate of pancreatic cancer is the highest among all cancer types. Indeed, it annually claims more than 19,000 deaths in Japan and more than 28,000 in the United States annually, while the mortality rate approaches 100% (Lowenfels and Maisonneuve, 2004; Matsuno et al., 2004). Although intensive investigations on the molecular background of the progression of pancreatic cancer identified numerous intriguing genetic alterations (Bardeesy and DePinho, 2002), these have not yet translated into successful clinical interventions for the patients.

To understand the molecular background of pancreatic cancer cells, proteomics studies have been performed on tissues and body fluids of pancreatic cancer patients. Proteomic research has made significant progress on two fronts. First, comprehensive and quantitative proteomic tissue proteomics have identified numerous intracellular proteins that had not been previously shown to be implicated in malignant tumors. For instance, a large-scale immunoblotting analysis with 900 well-characterized antibodies identified 102 proteins significantly deregulated in pancreatic cancer cells (Crnogorac-Jurcevic et al., 2005). Studies with isotope- coded affinity tag technology and tandem mass spectrometry detected 151 proteins aberrantly regulated in pancreatic cancer (Chen et al., 2005). Two-dimensional polyacrylamide gel electrophoresis followed by mass spectrometry and database search also identified 29 proteins aberrantly expressed in pancreatic cancer (Shen et al., 2004). Studies on the properties of these proteins will give us clues to understand the molecular background of the malignant phenotypes of pancreatic cancer. Second, employing proteomic tools allowed the identification of plasma marker candidates for early diagnosis. The majority of pancreatic tumors (more than 80%) have advanced locally or developed distant metastases by the time of diagnosis, rendering the cancer surgically inoperable (Yeo et al., 2002) and emphasizing the need for early cancer detection. Existing plasma tumor markers such as CA-19-9 have obvious limitations in terms of sensitivity and specificity in detecting the patients with localized and resectable pancreatic cancer (Ni et al., 2005). Proteomic studies using mass spectrometry have led to the discovery of many novel biomarker candidates that may allow early diagnosis of pancreatic cancer (Bhattacharyya et al., 2004; Faca et al., 2008; Honda et al., 2005; Hong et al., 2004; Koomen et al., 2005; Koopmann et al., 2004; Orchekowski et al., 2005; Yu et al., 2005b). Gelbased proteomics studies have also reported plasma biomarkers for pancreatic cancer (Kakisaka et al., 2007; Yu et al., 2005a). Proteome-wide studies showed that the proteins involved in the aberrant autoimmune responses present in pancreatic cancer may be biomarker candidates (Hong et al., 2006; Patwa et al., 2008). Taken altogether, the use of proteomic modalities will further our understanding of the pancreatic cancer biology and will provide clinical applications beneficial to pancreatic cancer patients.

Cell lines are a useful resource for cancer proteomics and offer some unique advantages over the use of clinical specimens. As surgical specimens contain various types of tumor- and non-tumor cells, isolation of the specific cell population to be studied before protein extraction is a prerequisite for accurate protein expression studies. Laser microdissection is the remedy for this problem. We have developed an application of two-dimensional difference gel electrophoresis (2D-DIGE) technology with highly-sensitive fluorescent dyes (CyDye DIGE Fluor saturation dye, GE Healthcare, Little Chalfont, Buckinghamshire, UK) to facilitate the use of laser microdissection in cancer proteomics (Kondo and Hirohashi, 2006; Kondo et al., 2003). Sitek et al., 2005) applied this method to the study of pancreatic cancer and successfully identified dysregulation of actin filament-associated proteins (Sitek et al., 2005). However, even with the highly sensitive fluorescent dyes, isolation of a specific population of cancer cells by microdissection is still labor intensive and time-consuming, and more importantly, contamination with a small number of cells of a different cell population cannot be avoided. In contrast, as the cell lines consist of a pure population of cancer cells, we can achieve accurate expression profiling. In addition, the amount of protein obtained from the clinical materials is often limited, while cell lines provide an almost unlimited source of proteins for proteomic studies in a reproducible way. The proteins and peptides released by pancreatic cancer cell lines have been identified by proteomics with the use of stable isotope labeling with amino acids in cell culture (SILAC) method (Gronborg et al., 2006), multidimensional protein identification technology (MudPIT) (Mauri et al., 2005), and surface-enhanced laser desorption/ionization time-of-flight mass spectrometry (SELDI-TOF-MS) (Sasaki et al., 2002). The functional assessment of the proteins expressed by the cell lines has also provided invaluable insights into the role they play in cellular physiology. On the other hand, there are certain limitations on the study of cancer diversity using cell lines; although many lines of evidence have suggested that cell lines retain their original morphological and physiological phenotypes at the genome, transcriptome and proteome level (Neve et al., 2006), they do not always reflect the in vivo characteristics. Furthermore, the number of available pancreatic cancer cell lines is generally small considering the genetic variation observed among individual pancreatic tumors. Therefore, the study of both cell lines and clinical specimens would be the optimal strategy in the study of the biology of pancreatic cancer.

In this paper, to identify the proteins associated with carcinogenesis and progression of pancreatic cancer, we used 11 well-characterized pancreatic duct cell lines, including two derived from normal pancreatic ducts and nine from pancreatic adenocarcinoma tissues. The metastatic potential of the nine pancreatic cancer cell lines was previously examined using a mouse xenograft model (Loukopoulos et al., 2004). We identified the proteins the expression of which was significantly different between the cell line groups using two-dimensional difference gel electrophoresis (2DDIGE) and mass spectrometry, and validated the expression of the identified proteins using specific antibodies. Although 2D-DIGE has been widely used in cancer proteomics, it obviously does not uncover the entire proteome and the part of the proteome observed by 2D-DIGE is not defined. To estimate the potential of 2D-DIGE as a tool for pancreatic cancer proteomics and examine the characteristics of the proteome detected by 2D-DIGE we used LC-MS/MS and subsequently evaluated the potential significance of the identified proteins and the potential utilities of 2D-DIGE.

Materials and Methods

Cell Lines

Pancreatic cancer cell lines Capan-1, Capan-2, HPAFII, CFPAC, HPAC, Panc-1, AsPC-1, Mpanc-96 and Hs766T were obtained from the American Type Culture Collection (ATCC) and maintained in the recommended culture media. Normal pancreatic duct cell lines H6C7 and HPDE4 cells were kindly provided by Dr. Ming-Sound Tsao (Ontario Cancer Institute, Toronto, ON, Canada) and maintained in keratinocyte serum-free medium (KSF) supplemented by epidermal growth factor and bovine pituitary extract (Gibco- BRL, Grand Island, NY) (Furukawa et al., 1996; Ouyang et al., 2000). Different culture media, optimized for each cell line, were used to minimize the variance in growth rate. The HPDE4 and H6C7 cells were established from normal pancreatic ducts and did not show tumorigenic properties (Furukawa et al., 1996; Ouyang et al., 2000). The metastatic potential of the pancreatic cancer cells was examined in a previous orthotopic transplantation study (Loukopoulos et al., 2004). Briefly, trypsinized pancreatic cancer cells were inoculated into the pancreas of laparotomized SCID mice. After tumor formation was confirmed by palpation, the mice were sacrificed and the primary tumors, liver, lung, peritoneal lymph nodes with visible or suspected tumor infiltration or metastases were examined histologically. The study showed that only AsPC-1 and Mpanc96 derived tumors showed a high metastatic rate to the lungs (Loukopoulos et al., 2004). Only the cell lines that produced adenocarcinomas in vivo (Loukopoulos et al., 2004) were involved in the present study. Thus, we grouped the 11 cell lines in three groups according to their metastatic profile as follows: 1) the normal pancreatic duct cell lines (H6C7, HPDE4), 2) the cell lines with low metastatic rate (Capan-1, Capan-2, HPAF-II, CFPAC, HPAC, Panc-1, Hs766T), and 3) the cell lines with high metastatic rate (AsPC-1, Mpanc 96) and then investigated the proteomic differences between these three groups.

Protein Extraction, Fluorescence Labeling and Twodimensional Gel Electrophoresis

Protein extraction and fluorescence labeling were carried out according to our previous report with some modifications (Fujii et al., 2005). In brief, when the cells reached 80-90% confluence, they were washed with PBS twice and fixed with 10% trichloroacetic acid on ice for 30 min. The cells were then scraped off and collected following a brief centrifugation. The cell pellet was briefly washed with PBS and incubated for 30 min with a lysis buffer including 6 M urea, 2 M thiourea, 1% TritonX-100 and 3% CHAPS. After centrifugation at 15,000 rpm for 30 min, the supernatant was recovered and protein concentration was measured using a Protein Assay Kit (Bio-Rad Laboratories, Hercures, CA).

Protein samples were labeled with CyDye DIGE Fluor saturation dye (GE Healthcare) according to our previous reports (Kondo and Hirohashi, 2006; Kondo et al., 2003). In brief, the protein concentration was adjusted to 1 mg/ml with the lysis buffer and the pH was adjusted to 8.0 with 40 mM Tris-HCl. Five μg of the protein sample were reduced by incubation with 2 μM tris-(2-carboxethyl)phosphine hydrochloride (TCEP; Sigma, St. Louis, MO) at 37 oC for 60 min. The internal control was prepared by mixing a small equal amount of total protein from all individual cell line samples in this study together. The internal control sample and the individual protein samples were labeled with 5 nanomol of Cy3 and Cy5 CyDye DIGE Fluor saturation dye (GE Healthcare) respectively, by incubation at 37 oC for another 30 min. The labeling reaction was terminated by adding an equal volume of lysis buffer containing 130 mM DTT and 2.0% Pharmalyte (GE Healthcare). The Cy3- labeled internal control sample and the Cy5-labeled individual sample were then mixed. The volume of the mixture was adjusted to 420 μL with lysis buffer containing 65 mM DTT and 1.0% Pharmalyte. All labeling procedures were performed in the dark. The labeled proteins were separated by two-dimensional polyacrylamide gel electrophoresis (2DPAGE), which included isoelectric focusing and SDS-PAGE. The first dimension separation was achieved by immobiline pH gradient gel (pI range 4-7, 24 cm length) using Multiphor II (GE Healthcare). The second dimension separation was performed using EttanDalt II (GE Healthcare) on a homemade 9-15% gradient polyacrylamide gel produced using a gradient maker (GE Healthcare). For preparative purposes, 100-200 μg labeled proteins were loaded to the 2D-PAGE gel.

Image Analysis and Statistical Analysis

Following electrophoresis, the gels were scanned at the appropriate wavelength for Cy3 and Cy5. A typical Cy3 image is shown in Figure 1 and an enlarged image with the margin of protein spots is demonstrated in our proteome database, GeMDBJ Proteomics (https://gemdbj.nibio.go.jp/ dgdb/DigeTop.do); the image can be found by clicking‘Search by Gel Image‘ in the top page, then ‘Pancreatic Cancer Cell Lines‘ in the second page. A representative pair of cropped images of Cy3 and Cy5-labeled samples, and their merged image, as well as the experimental work flow are shown in Supplemental Figure 1. The Cy5 to Cy3 intensity ratio was calculated for all protein spots in identical gels using the DeCyder software version 4.0 (GE Healthcare) to obtain the standardized spot intensity. The standardized spot intensities were then logarithmically transformed and subjected to data-mining using the Expressionist software (GeneData, Basel, Switzerland) (Fujii et al., 2005; Fujii, 2005; Hatakeyama et al., 2006; Seike et al., 2005; Suehara et al., 2006). We ran triplicate gels for each sample and calculated the mean standardized spot intensity; in total, 33 gels were ran and 66 images were produced from the 11 cell lines.

proteomics-bioinformatics-2d-image-control-sample

Figure 1: 2D image of the internal control sample. The proteins were separated according to their isoelectric point on IPG gels and by their molecular weight on SDS-gels.

To assess the electrophoresis reproducibility, we first produced protein profiles from the same sample (Capan 1) in triplicate and compared the standardized intensity of the paired spots (Figure 2). The scatter gram showed that the correlation values were significantly high for these three pairs (r values more than 0.884). The intensity of almost all protein spots was scattered within a two-fold difference range; only the intensity of spots 570, 1289, and 1411 constantly showed differences higher than two-fold. Visual inspection revealed that these spots were divided or irregularly merged by the DeCyder software. Although we included these spots in the analysis, they were not selected in the subsequent statistical studies because of their low reproducibility.

proteomics-bioinformatics-scatter-gram-reproducibility

Figure 2: Scatter gram showing the reproducibility of the results obtained by 2D-DIGE. The same sample was subjected to 2D-DIGE three times, and the intensity of all protein spots was compared. The correlation coefficiency value between the experiments was at least 0.88, and the intensity of most protein spots was scattered within a two fold difference range. The correlation coefficiency value was calculated using the Expressionist software (GeneData).

Mass Spectrometric Protein Identification

Protein identification was performed as previously described (Kondo and Hirohashi, 2006). In brief, the spots on the preparative gels containing 100-200 μg of the labeled proteins were recovered by an automated spot excision robot (SpotPicker; GE Healthcare) into 96-well plates. In-gel digestion was then performed as previously described (Kondo and Hirohashi, 2006). The mass of each peptide was determined by liquid chromatography coupled with tandem mass spectrometry (LTQ, Thermo) (Hatakeyama et al., 2006). All data from tandem mass spectrometry were investigated with the Mascot search engine (Matrix Science Ltd., London, UK) against Homo sapiens subsets of the sequences in the Swiss-Prot database with previously reported searching conditions (Hatakeyama et al., 2006).

Western Blotting

Protein samples (10 μg) separated by SDS-PAGE were transferred to nitrocellulose membranes. The membrane was blocked with 2% skimmed milk for 1 h and incubated overnight with the primary antibody at 4°C with gentle agitation. The antibodies used were as follows: anti-PACSIN2 antibody, anti-GRP78 antibody, anti-lamin A/C antibody, antialdehyde dehydrogenase antibody, anti-protein disulfide isomerase A6 antibody, anti-annexin IV antibody, anti-14-3- 3 sigma antibody (all Becton, Deckinson and Company, San Jose, CA, diluted 1:1000), anti-Rab-1A antibody and betaactin (Abcam Limited, Cambridge, UK, 1:500). The membranes were then reacted with horseradish peroxidase-conjugated second antibody (GE Healthcare). The signal was developed with the enhanced chemiluminescence system (GE Healthcare) and analyzed with an image analyzer (LAS- 1000; Fuji film, Tokyo, Japan).

Results

To determine the biological factors that may most dominantly affect the overall features of protein expression, we performed hierarchical clustering (positive correlation and complete linkage) based on the 1056 spots, the presence of which was confirmed in more than 80% of the Cy3 images of the internal control sample. The resulting classification grouped the cell lines into two groups, the normal cell lines and the cancer cell lines with the exception of Hs766T which was separated from the other cancer cell lines (Figure 3A). In principal component analysis, the cell lines were divided into three groups, the normal ones, the ones with low metastatic rate and the ones with high metastatic rate (Figure 3B). We examined the similarity of the intensity pattern of the spots and summarized the results in a correlation matrix table. We found that the two normal cell lines and the two highly metastatic cell lines (AsPC-1, Mpanc 96) shared more similar spot-intensity patterns within their groups than the other cancer cell lines (Figure 3C). The results of the expression study were linked to our public proteome database, GeMDBJ Proteomics. The intensity level of the protein spots can be viewed by selecting ‘Expression level‘ in the right panel, then clicking on the protein spots. The intensity levels of the selected protein spots across all the cell line samples can be viewed.

proteomics-bioinformatics-sample-spot-intensity

Figure 3: Sample classification based on spot intensity. Hierarchical clustering (A) and principal component analysis (B) based on the spot intensity observed grouped the samples with similar phenotypes together, with the exception of Hs766T, a pancreatic cancer cell line that was grouped with two normal pancreatic duct cell lines. The overall similarity of protein profiles within each group is demonstrated by the correlation matrix table (C), showing that the two normal cell lines and the two highly metastatic cell lines had a similar protein expression profile within their groups. 1. H6c7, 2. HPDE4, 3. Hs766T, 4. Capan-1, 5. Capan-2, 6. HPAF-II, 7. Panc-1, 8. CFPAC-1, 9. HPAC, 10. AsPC-1, 11. Mpanc96. The spot numbers refer to those in Supplemental Tables 1 and 2.

We then identified the protein spots that showed statistically significantly (p<0.05) different intensity between the cell line groups and had a more than two-fold difference in intensity values. These included: 1) 44 protein spots when the normal cell lines were compared with the cancer cell lines, 2) 38 protein spots when the normal cell lines were compared with the seven cell lines with low metastatic rate, 3) 78 protein spots when the normal cell lines were compared with the two highly metastatic cancer cell lines, 4) 35 protein spots when comparing the cell lines with low versus high metastatic rate. The proteins corresponding to these protein spots were identified by LC-MS/MS (Figure 4). As some protein spots were repeatedly listed, the total number of identified proteins was 126. The supporting peptide data concerning protein identification are demonstrated in Supplemental Table 1 and GeMDBJ Proteomics. The mass spectrogram and the exact results of Mascot search will appear in the database in the near future. For each comparison, the cell line similarity as defined by the identified protein spots is shown following principal component analysis (Figure 4A-D, left panel) and hierarchical clustering (Figure 4 A-D, right panel). The heat-map in right panel demonstrates the variability in spot intensity in the cell lines. The spot number and protein names in Figure 4 are shown in Supplemental Table 2.

proteomics-bioinformatics-proteins-intensity

Figure 4: The proteins with significantly different intensity between the two sample groups. Based on the intensity of the protein spots with significantly different intensity between the two sample groups, the samples were correctly grouped with their corresponding group by principal component analysis (left panel). The protein name, ratio of means, and p-value are shown next to the heatmap (right panel). The average standardized intensity was calculated for each cell line sample, which was ran in triplicate. Then, the means of the average standardized intensity were generated in each sample group. The ratio of the means between the sample groups was then calculated. A. Normal vs cancer cell lines. B. Normal vs cancer cell lines with low metastatic rate. C. Normal vs.highly-metastatic cancer cell lines. D. Cancer cell lines with low and highly-metastatic rate. Each comparison resulted in the identification of protein spots with different intensity between two sample sets. 1. H6c7, 2. HPDE4, 3. Hs766T, 4. Capan-1, 5. Capan-2, 6. HPAF-II, 7. Panc-1, 8. CFPAC-1, 9. HPAC, 10. AsPC-1, 11. Mpanc96. The spot numbers refer to those in Supplemental Tables 1 and 2.

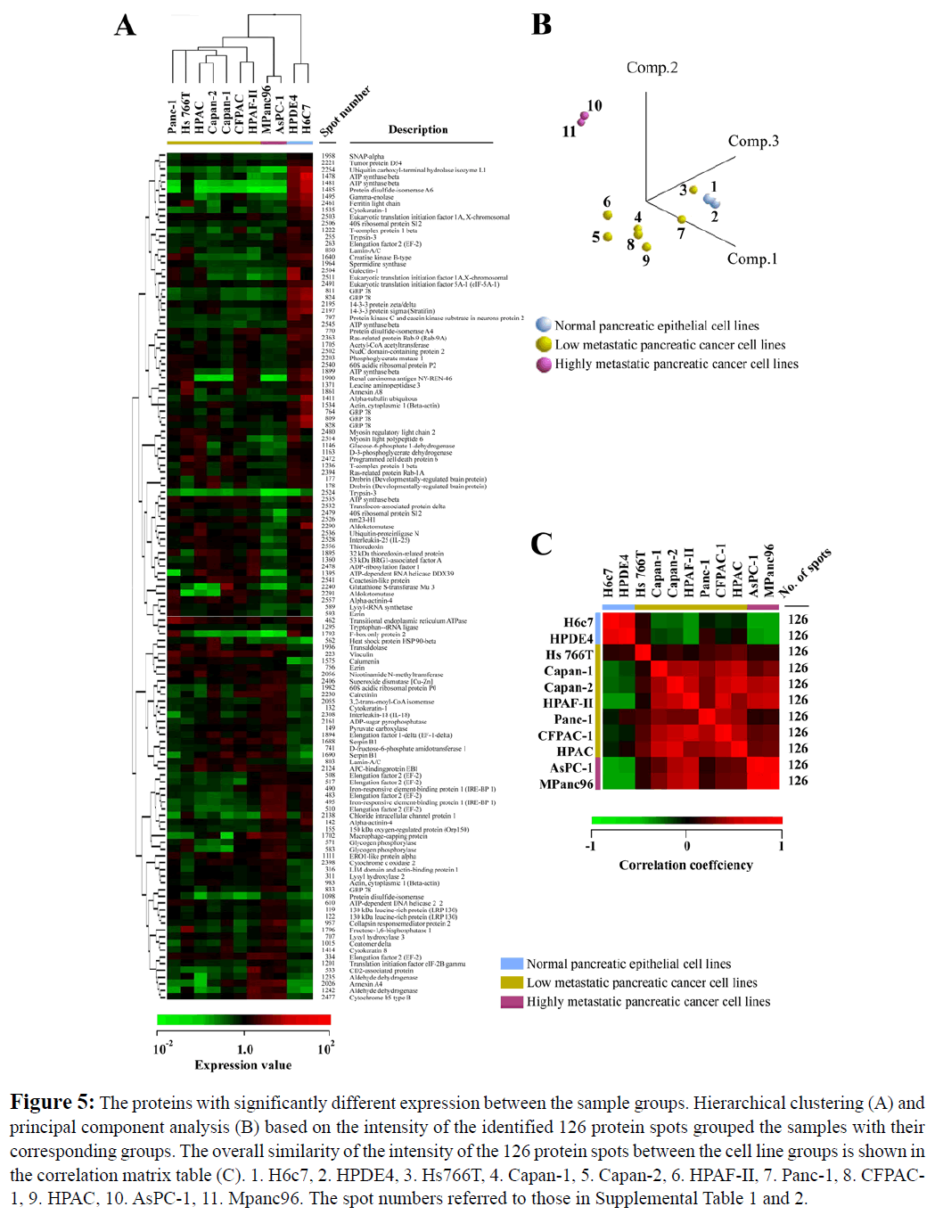
The name and intensity values of the protein spots identified and the results of sample classification based on the intensity of the identified protein spots are shown in Figure 5. As some proteins appeared repeatedly in different spots, the 126 detected protein spots corresponded to 95 unique proteins (Figure 5A). The intensity of the protein spots corresponding to the same protein varied across the cell lines (Figure 5A). These observations may suggest that these spots correspond to different protein variants for each protein, the latter probably being the result of posttranslational modifications, alternative splicing, or cleavage, and that certain, but not all, of these protein variants, may have a role in carcinogenesis and cancer progression. The cell lines were classified according to their malignant potential based on the intensity of the identified proteins, suggesting that the aberrant expression of these genes may contribute to the phenotypes of pancreatic duct cells in a coordinate manner (Figure 5A and B), even when identical gene products showed variable expression levels. The correlation matrix shows the overall similarity of protein profiles of cell lines within each group (Figure 5C). The location of the protein spots on the 2D gel image and the proteins with lower but significantly different score are shown in GeMDBJ Proteomics.

proteomics-bioinformatics-proteins-hierarchical

Figure 5: The proteins with significantly different expression between the sample groups. Hierarchical clustering (A) and principal component analysis (B) based on the intensity of the identified 126 protein spots grouped the samples with their corresponding groups. The overall similarity of the intensity of the 126 protein spots between the cell line groups is shown in the correlation matrix table (C). 1. H6c7, 2. HPDE4, 3. Hs766T, 4. Capan-1, 5. Capan-2, 6. HPAF-II, 7. Panc-1, 8. CFPAC- 1, 9. HPAC, 10. AsPC-1, 11. Mpanc96. The spot numbers referred to those in Supplemental Table 1 and 2.

The 95 identified proteins were functionally classified based on their gene ontology and literature curation (Figure 6A and Supplemental Table 2). More than 50% of the identified proteins were categorized as being involved in metabolism, cytoskeleton, protein synthesis, transport and chaperon function. We grouped the 126 protein spots into two groups according to their correlation with malignant phenotypes; the first group included the protein spots with higher intensity in the pancreatic cancer cell lines than in the normal pancreatic duct cell lines (Figure 6B), while the second group was vice versa (Figure 6C).

proteomics-bioinformatics-functional-classification

Figure 6: Functional classification of the identified proteins and protein spots. The first-scored proteins were categorized based on their function as reported in the literature (A). The protein spots with increased and decreased intensity in the cell line groups with malignant potential were categorized in (B) and (C), respectively. The number of proteins and protein spots in each category is shown in the parenthesis.

To characterize the proteome fraction that we observed by 2D-DIGE, we identified proteins corresponding to randomly selected protein spots. We performed mass spectrometric protein identification for more than 1,200 protein spots, and resulted in the positive identification of 1101 protein spots. We found that 459 unique proteins were top-ranked proteins corresponding to these 1101 protein spots. The location of the identified protein spots on the 2D gel images, the identified proteins, and the peptide data supporting the protein identification are included in the GeMDBJ Proteomics database.

We studied the expression level some of the identified proteins by SDS-PAGE/western blotting, and examined the correlation between SDS-PAGE/Western blotting and 2DDIGE data (Figure 7). The proteins that were examined for western blotting were selected based on the availability of antibodies in our laboratory. PACSIN2 (R=0.524), GRP78 (R=0.815), lamin A/C (R=0.754), ALDH I (R=0.415), annexin IV (R=0.924), and 14-3-3 protein (R=0.610) had high correlation between the 2D-DIGE and Western blotting data, while PDIA6 (R=0.140) and Rab-9 (R=0.34) did not show significantly different levels in Western blotting.

proteomics-bioinformatics-differential-expression

Figure 7: The differential expression of selected proteins was validated using specific antibodies and employing two different techniques. The correlation coefficiency (R value) between the 2D-DIGE data and SDS-PAGE/Western blotting data is demonstrated in the panels and was overall high. The grey bars indicate the expression level measured by 2D-DIGE, and the white bars by Western blotting. The highest intensity of protein spots and western-blotting band was considered as 100% for each protein (y-axis). The concordance between 2D-DIGE and SDS-PAGE/western blotting is shown by the height of gray and white bars. Overall, the data generated by 2D-DIGE and Western blotting correlated well, except for PDIA6 and Rab-9. The spot numbers refer to those in Supplemental Tables 1 and 2

We identified multiple proteins from 561 single spots. The number of proteins observed from each of these spots is shown in Figure 8A. When multiple proteins shared identical amino acid sequences, which were used for protein identification, all of these proteins were considered as candidates for the proteins corresponding to the same protein spots. We found that 213 unique proteins were observed in multiple protein spots. The number of spots derived from single proteins is demonstrated in Figure 8B.

proteomics-bioinformatics-characteristics-data

Figure 8: The characteristics of 2D-DIGE data. A. Single spots contain multiple proteins. The number of proteins included in the single spots is demonstrated. B. Single proteins appeared in multiple protein spots. The number of protein spots representing the same protein is demonstrated.

Discussion

Multiple proteins or protein groups may regulate cell phenotypes in a coordinate manner, and in turn, the overall features of the proteome may to an extent reflect the characteristics of the cells. To understand the relation between protein expression and cellular phenotypes, it may be useful to identify both the phenotypes that are most reflected by the overall proteomic profiles and a limited number of proteins that are associated with certain cell-phenotypes. We performed pancreatic cancer proteomics employing 2DDIGE (Figure 1). 2D-DIGE with the use of an internal control sample demonstrated high reproducibility (Figure 2). Hierarchical clustering of the cell lines based on the spot intensity grouped the cell lines into two groups; the two normal pancreatic duct cell lines and Hs766T, and the other pancreatic cancer cell lines (Figure 3A). Ryu et al., 2002 defined Hs766T cell line as a normal-like cancer cell line because its global mRNA expression pattern showed a high degree of correlation to the normal pancreatic ductal epithelium (Ryu et al., 2002). Although the molecular background that would explain the similarity in the expression profiles of Hs766T cells and normal cells is unclear, our proteomics classification is, to a certain degree, consistent with this transcriptome study. Principal component analysis based on the overall proteome profiles obtained classified the cell lines into 1) the two normal pancreatic duct cell lines, 2) the two highly-metastatic pancreatic cancer cell lines, and 3) the remaining seven pancreatic cancer cell lines that showed a low metastatic rate (Figure 3B). The correlation matrix revealed that the cell lines belonging to the same group showed similar protein expression patterns (Figure 3C). These observations may suggest that the major proteomic changes occur in at least two steps; when the cells are transformed into malignant tumor cells, and when they obtain increased metastatic potential. In the correlation matrix study, the normal cell lines demonstrated more homogeneous protein expression profiles between them than the cell lines in the other cell line group, probably reflecting the heterogeneity of the cancer genome.

We compared the protein expression profiles of normal pancreatic duct cell lines, pancreatic cancer cell lines with low metastatic rate, and highly-metastatic pancreatic cancer cell lines, and identified the proteins showing significantly different intensity between the cell line groups (Figure 4 and 5). These proteins may contribute to carcinogenesis and cancer progression in a coordinate manner. The previous studies using pancreatic cancer tissues reported results consistent with our study. For instance, the following identified proteins showed aberrant expression levels in pancreatic tumor tissues; HSP90 (Ogata et al., 2000), EZR (Yeh et al., 2005), K2C8 (Treiber et al., 2006), ANXA4 (Shen et al., 2004), PHS3 (Liu et al., 2000), SODC (Wheatley-Price et al., 2008), TERA (Yamamoto et al., 2004), ENOG (Inagaki et al., 1993), ANXA8 (Karanjawala et al., 2008), GRP78 (Hirano et al., 2008) and ACNT (Kikuchi et al., 2008). In contrast, four proteins, namely COLT1 (Nakatsura et al., 2002), NDKA (Ni et al., 2003), LEG1 (Shen et al., 2004), and 1433S (Okada et al., 2006) showed expression levels in pancreatic cancer tissues inconsistent with the ones detected in our study using cell lines. The remaining 69 proteins have not been previously reported in pancreatic cancer studies. However, they included proteins previously associated with the malignant potential of tumor cells. For instance, APC-binding protein EB1, identified when the normal and highly metastatic cell line profiles were compared (Figure 4C), was originally discovered as a protein bound to tumor suppressor gene product APC (Su et al., 1995). We have recently revealed the prognostic value of APC-binding protein EB1 expression in hepatocellular carcinoma using immunohistochemistry (Orimo et al., 2008). While functional experiments can only be performed using in vitro models, expression studies using clinical samples will provide information on the possible correlation between the expression of certain proteins and clinico-pathological parameters. Our study is the first reporting and comparing the global expression levels of proteins in a set of normal and well-characterized cancer cell lines, and subsequent proteomic studies using clinical samples will complement the in vitro studies. The expression of APC-binding protein EB1 in the pancreatic cancer cell lines with higher metastatic potential may suggest that different types of malignant tumors may share common molecular mechanisms for their malignant phenotypes, a hypothesis that should be validated by in vivo proteomics.

One of the attractive approaches to understanding the molecular background of pancreatic cancer based on the proteome data is the network study. As the total number of proteins identified is presently limited, protein identification is ongoing in our laboratory, and more comprehensive data sets become available, it will be possible to assign the identified proteins to the known pathways. Functional classification is one of the most interesting approaches to understanding proteomic alterations although, as the available proteome data is limited in our study, such novel approaches may presently not be effective, compared with functional studies on specific proteins. However, protein identification can be easily achieved using LC-MS/MS, and it is possible to identify all proteins observed on 2D images.

We found that the spot intensity as detected by 2D-DIGE did not perfectly or always correlate with the total amount of protein as measured by SDS-PAGE/Western blotting (Figure 7). We speculate that this is probably due to the fact that the intensity of the protein spots represents the expression level of single protein isoforms. Indeed, identical proteins appeared in multiple protein spots, presumably in different isoforms (Figure 8B). Characterization of the proteins that showed concordant or discordant expression between the protein and mRNA level is the next challenge, because such understanding may enable the speculation of the proteomic changes using transcriptome data. Because each isoform may have distinct functionality and contribute to malignant behaviors of tumor cells in different ways, detailed structural and functional studies on the isoform spots will give us novel clues for understanding pancreatic cancer biology.

We identified the proteins corresponding to the 1101 protein spots detected by in-gel digestion and LC-MS/MS. Four hundred and fifty nine unique proteins were identified as the top-ranked ones for these 1101 protein spots. We found that many single spots included multiple proteins as previously pointed out by Righetti et al (Campostrini et al., 2005; Pietrogrande et al., 2003) (Figure 8A). Considering the number of proteins to be separated in the limited area of a 2DPAGE gel, multiple proteins are presumably co-detected in every spot. Although we may be able to solve this problem to some extent by increasing the resolution by using large format 2D gels and by decreasing the sample complexity by pre-fractionation, further improved in-gel digestion protocols and the future development of advanced mass spectrometry machines will eventually allow the detection of multiple proteins from single spots, or even from empty spaces on the gel. As the spot intensity of a particular spot may reflect the total expression level of the multiple proteins in it, it may be possible that the expression changes of multiple proteins contribute to the intensity changes of protein spots. The acquisition of a larger amount of data will allow us to address certain statistical considerations, and provide insights on this issue. This is a general issue to be considered in expression studies using 2D-PAGE. In practice, experiments with specific probes such as antibodies may be required to confirm that certain identified proteins are responsible for differences in the intensity of protein spots.

In conclusion, toward the understanding of the pancreatic cancer proteome, we identified the proteins, the expression of which was different between normal cells and pancreatic cancer cells with different metastatic potential. Some of the 95 identified proteins included proteins not previously associated with pancreatic cancer. We also identified 459 unique proteins corresponding to 1101 protein spots observed by 2D-DIGE. All the obtained protein expression and identification data are freely available on our open proteome database, GeMDBJ Proteomics, as a hopefully useful resource for the study of pancreatic cancer proteomics.

Acknowledgements

We appreciate excellent technical support of Ms.Y.Fujie in the mass spectrometric study, and of Ms.Y.Kobayashi in image analysis. This study was supported by a grant from the Program for the Promotion of Fundamental Studies in Health Sciences conducted by the National Institute of Biomedical Innovation of Japan, and a grant from the Third- Term Comprehensive 10-Year Strategy for Cancer Control from the Ministry of Health, Labor and Welfare of Japan.

References

  1. Bardeesy Nand DePinho RA (2002) Pancreatic cancer biology and genetics. Nat Rev Cancer 2: 897-909. » CrossRef » PubMed » Google Scholar
  2. Bhattacharyya S, Siegel ER, Petersen GM, Chari ST, Suva LJ (2004) Diagnosis of pancreatic cancer using serum proteomic profiling. Neoplasia 6, 674-686. » CrossRef » PubMed » Google Scholar
  3. Campostrini N, Areces LB, Rappsilber J, Pietrogrande MC, Dondi F (2005) Spot overlapping in two- dimensional maps: a serious problem ignored for much too long. Proteomics 5: 2385-2395. » CrossRef » PubMed » Google Scholar
  4. Chen R, Yi EC, Donohoe S, Pan S, Eng J (2005) Pancreatic cancer proteome: the proteins that underlie invasion, metastasis, and immunologic escape. Gastroenterology 129: 1187-1197. » CrossRef » PubMed » Google Scholar
  5. Crnogorac JT, Gangeswaran R, Bhakta V, Capurso G, Lattimore S (2005) Proteomic analysis of chronic pancreatitis and pancreatic adenocarcinoma. Gastroenterology 129: 1454-1463. » CrossRef » PubMed » Google Scholar
  6. Faca VM, Song KS, Wang H, Zhang Q, Krasnoselsky AL (2008) A mouse to human search for plasma proteome changes associated with pancreatic tumor development. PLoS Med 5: e123. » CrossRef » PubMed » Google Scholar
  7. Fujii K, Kondo T, Yokoo H, Yamada T, Iwatsuki K (2005) Proteomic study of human hepatocellular carcinoma using two-dimensional difference gel electrophoresis with saturation cysteine dye. Proteomics 5: 1411-1422. » CrossRef » PubMed » Google Scholar
  8. Fujii K, Kondo T, Yokoo H, Matsuno Y, Iwatsuki K (2005) Protein expression pattern distinguishes different lymphoid neoplasms. Proteomics 5: 4274-4286. » CrossRef » PubMed » Google Scholar
  9. Furukawa T, Duguid WP, Rosenberg L, Viallet J, Galloway DA, et al. (1996) Long-term culture and immortalization of epithelial cells from normal adult human pancreatic ducts transfected by the E6E7 gene of human papilloma virus 16. Am J Pathol 148: 1763-1770. » PubMed » Google Scholar
  10. Gronborg M, Kristiansen TZ, Iwahori A, Chang R, Reddy R (2006) Biomarker Discovery from Pancreatic Cancer Secretome Using a Differential Proteomic Approach. Mol Cell Proteomics 5: 157-171. » CrossRef » PubMed » Google Scholar
  11. Hatakeyama H, Kondo T, Fujii K, Nakanishi Y, Kato H (2006) Protein clusters associated with carcinogenesis, histological differentiation and nodal metastasis in esophageal cancer. Proteomics 6: 6300-6316. » CrossRef » PubMed » Google Scholar
  12. Hirano J, Kita K, Sugaya S, Ichimura Y, Yamamori H (2008) Down-regulation of molecular chaperone 78- kd glucose-regulated protein/immunoglobulin-binding protein expression involved in enhancement of human RS cell mutability. Pancreas 36: e7-14. » CrossRef » PubMed » Google Scholar
  13. Honda K, Hayashida Y, Umaki T, Okusaka T, Kosuge T (2005) Possible detection of pancreatic cancer by plasma protein profiling. Cancer Res 65: 10613-10622. » CrossRef » PubMed » Google Scholar
  14. Hong SH, Misek DE, Wang H, Puravs E, Giordano TJ (2004) An autoantibody-mediated immune response to calreticulin isoforms in pancreatic cancer. Cancer Res 64: 5504-5510. » CrossRef » PubMed » Google Scholar
  15. Hong SH, Misek DE, Wang H, Puravs E, Hinderer R (2006) Identification of a Specific Vimentin Isoform That Induces an Antibody Response in Pancreatic Cancer. Biomark Insights 1: 175-183. » PubMed » Google Scholar
  16. Inagaki H, Eimoto T, Haimoto H, Hosoda S, Kato K (1993) Aldolase C in neuroendocrine tumors: an immunohistochemical study. Virchows Arch B Cell Pathol Incl Mol Pathol 64: 297-302. » CrossRef » PubMed » Google Scholar
  17. Kakisaka T, ondo T, Okano T, Fujii K, Honda K (2007) Plasma proteomics of pancreatic cancer patients by multi-dimensional liquid chromatography and two-dimensional difference gel electrophoresis (2D-DIGE): Upregulation of leucine-rich alpha-2-glycoprotein in pancreatic cancer. J Chromatogr B Analyt Technol Biomed Life Sci 1: 257-267. » CrossRef » PubMed » Google Scholar
  18. Karanjawala ZE, Illei PB, Ashfaq R, Infante JR, Murphy K (2008) New markers of pancreatic cancer identified through differential gene expression analyses: claudin 18 and annexin A8. Am J Surg Pathol 32: 188- 196. » CrossRef » PubMed » Google Scholar
  19. Kikuchi S, Honda K, Tsuda H, Hiraoka N, Imoto I (2008) Expression and gene amplification of actinin-4 in invasive ductal carcinoma of the pancreas. Clin Cancer Res 14: 5348-5356. » CrossRef » PubMed » Google Scholar
  20. Kondo T and Hirohashi S (2006) Application of highly sensitive fluorescent dyes (CyDye DIGE Fluor saturation dyes) to laser microdissection and two-dimensional difference gel electrophoresis (2D-DIGE) for cancer proteomics. Nat Protoc 1: 2940-2956. » CrossRef » PubMed » Google Scholar
  21. Kondo T, Seike M, Mori Y, Fujii K, Yamada T (2003) Application of sensitive fluorescent dyes in linkage of laser microdissection and two-dimensional gel electrophoresis as a cancer proteomic study tool. Proteomics 3: 1758-1766. » CrossRef » PubMed » Google Scholar
  22. Koomen JM, Shih LN, Coombes KR, Li D, Xiao LC (2005) Plasma protein profiling for diagnosis of pancreatic cancer reveals the presence of host response proteins. Clin Cancer Res 11: 1110-1118. » CrossRef » PubMed » Google Scholar
  23. Koopmann J, Zhang Z, White N, Rosenzweig J, Fedarko N (2004) Serum diagnosis of pancreatic adenocarcinoma using surface-enhanced laser desorption and ionization mass spectrometry. Clin Cancer Res 10: 860- 868. » CrossRef » PubMed » Google Scholar
  24. Liu J, Knezetic JA, Strommer L, Permert J, Larsson J (2000) The intracellular mechanism of insulin resistance in pancreatic cancer patients. J Clin Endocrinol Metab 85: 1232-1238. » CrossRef » PubMed » Google Scholar
  25. Loukopoulos P, Kanetaka K, Takamura M, Shibata T, Sakamoto M (2004) Orthotopic transplantation models of pancreatic adenocarcinoma derived from cell lines and primary tumors and displaying varying metastatic activity. Pancreas 29: 193-203. » CrossRef » PubMed » Google Scholar
  26. Lowenfels AB and Maisonneuve P (2004) Epidemiology and prevention of pancreatic cancer. Jpn J Clin Oncol 34: 238-244. » CrossRef » PubMed » Google Scholar
  27. Matsuno S, Egawa S, Fukuyama S, Motoi F, Sunamura M (2004). Pancreatic Cancer Registry in Japan: 20 years of experience. Pancreas 28: 219-230. » CrossRef » PubMed » Google Scholar
  28. Mauri P, Scarpa A, Nascimbeni AC, Benazzi L, Parmagnani E (2005) Identification of proteins released by pancreatic cancer cells by multidimensional protein identification technology: a strategy for identification of novel cancer markers. Faseb J 19: 1125-1127. » CrossRef » PubMed » Google Scholar
  29. Nakatsura T, Senju S, Ito M, Nishimura Y, Itoh K (2002) Cellular and humoral immune responses to a human pancreatic cancer antigen, coactosin-like protein, originally defined by the SEREX method. Eur J Immunol 32: 826- 836. » CrossRef » PubMed » Google Scholar
  30. Neve RM, Chin K, Fridlyand J, Yeh J, Baehner FL (2006) A collection of breast cancer cell lines for the study of functionally distinct cancer subtypes. Cancer Cell 10: 515-527. » CrossRef » PubMed » Google Scholar
  31. Ni X, Gu S, Dai J, Cheng H, Guo L (2003) Isolation and characterization of a novel human NM23-H1B gene, a different transcript of NM23-H1. J Hum Genet 48: 96-100. » CrossRef » PubMed » Google Scholar
  32. Ni XG, Bai XF, Mao YL, Shao YF, Wu JX (2005) The clinical value of serum CEA, CA19-9, and CA242 in the diagnosis and prognosis of pancreatic cancer. Eur J Surg Oncol 31: 164-169. » CrossRef » PubMed » Google Scholar
  33. Ogata M, Naito Z, Tanaka S, Moriyama Y, Asano G (2000) Overexpression and localization of heat shock proteins mRNA in pancreatic carcinoma. J Nippon Med Sch 67: 177-185. » CrossRef » PubMed » Google Scholar
  34. Okada T, Masuda N, Fukai Y, Shimura T, Nishida Y (2006) Immunohistochemical expression of 14-3-3 sigma protein in intraductal papillary-mucinous tumor and invasive ductal carcinoma of the pancreas. Anticancer Res 26: 3105-3110. » CrossRef » PubMed » Google Scholar
  35. Orchekowski R, Hamelinck D, Li L, Gliwa E, vanBrocklin M (2005) Antibody microarray profiling reveals individual and combined serum proteins associated with pancreatic cancer. Cancer Res 65: 11193- 11202. » CrossRef » PubMed » Google Scholar
  36. Orimo T, Ojima H, Hiraoka N, Saito S, Kosuge T (2008) Proteomic profiling reveals the prognostic value of adenomatous polyposis coli-end-binding protein 1 in hepatocellular carcinoma. Hepatology 48: 1851-1863. » CrossRef » PubMed » Google Scholar
  37. Ouyang H, Mou L, Luk C, Liu N, Karaskova J (2000) Immortal human pancreatic duct epithelial cell lines with near normal genotype and phenotype. Am J Pathol 157: 1623-1631. » CrossRef » PubMed » Google Scholar
  38. Patwa TH, Wang Y, Simeone DM, Lubman DM (2008) Enhanced detection of autoantibodies on protein microarrays using a modified protein digestion technique. J Proteome Res 7: 2553-2561. » CrossRef » PubMed » Google Scholar
  39. Pietrogrande MC, Marchetti N, Dondi F, Righetti PG (2003) Spot overlapping in two-dimensional polyacrylamide gel electrophoresis maps: relevance to proteomics. Electrophoresis 24: 217-224. » CrossRef » PubMed » Google Scholar
  40. Ryu B, Jones J, Blades NJ, Parmigiani G, Hollingsworth MA, et al. (2002) Relationships and differentially expressed genes among pancreatic cancers examined by large-scale serial analysis of gene expression. Cancer Res 62: 819-826. » CrossRef » PubMed » Google Scholar
  41. Sasaki K, Sato K, Akiyama Y, Yanagihara K, Oka M, (2002) Peptidomics-based approach reveals the secretion of the 29-residue COOH-terminal fragment of the putative tumor suppressor protein DMBT1 from pancreatic adenocarcinoma cell lines. Cancer Res 62: 4894- 4898. » CrossRef » PubMed » Google Scholar
  42. Seike M, Kondo T, Fujii K, Okano T, Yamada T (2005) Proteomic signatures for histological types of lung cancer. Proteomics 5: 2939-2948. » CrossRef » PubMed » Google Scholar
  43. Shen J, Person MD, Zhu J, Abbruzzese JL, Li D (2004) Protein expression profiles in pancreatic adenocarcinoma compared with normal pancreatic tissue and tissue affected by pancreatitis as detected by two-dimensional gel electrophoresis and mass spectrometry. Cancer Res 64: 9018-9026. » CrossRef » PubMed » Google Scholar
  44. Sitek B, Luttges J, Marcus K, Kloppel G, Schmiegel W (2005) Application of fluorescence difference gel electrophoresis saturation labelling for the analysis of microdissected precursor lesions of pancreatic ductal adenocarcinoma. Proteomics 5: 2665-2679. » CrossRef » PubMed » Google Scholar
  45. Su LK, Burrell M, Hill DE, Gyuris J, Brent R (1995) APC binds to the novel protein EB1. Cancer Res 55: 2972-2977. » CrossRef » PubMed » Google Scholar
  46. Suehara Y, Kondo T, Fujii K, Hasegawa T, Kawai A (2006) Proteomic signatures corresponding to histological classification and grading of soft-tissue sarcomas. Proteomics 6: 4402-4409. » CrossRef » PubMed » Google Scholar
  47. Treiber M, Schulz HU, Landt O, Drenth JP, Castellani C (2006) Keratin 8 sequence variants in patients with pancreatitis and pancreatic cancer. J Mol Med 84: 1015-1022. » CrossRef » PubMed » Google Scholar
  48. Wheatley PP, Asomaning K, Reid A, Zhai R, Su L (2008) Myeloperoxidase and superoxide dismutase polymorphisms are associated with an increased risk of developing pancreatic adenocarcinoma. Cancer 112: 1037- 1042. » CrossRef » PubMed » Google Scholar
  49. Yamamoto S, Tomita Y, Hoshida Y, Nagano H, Dono K (2004). Increased expression of valosin-containing protein (p97) is associated with lymph node metastasis and prognosis of pancreatic ductal adenocarcinoma. Ann Surg Oncol 11: 165-172. » CrossRef » PubMed » Google Scholar
  50. Yeh TS, Tseng JH, Liu NJ, Chen TC, Jan YY (2005) Significance of cellular distribution of ezrin in pancreatic cystic neoplasms and ductal adenocarcinoma. Arch Surg 140: 1184-1190. » CrossRef » PubMed » Google Scholar
  51. Yeo TP, Hruban RH, Leach SD, Wilentz RE, Sohn TA (2002) Pancreatic cancer. Curr Probl Cancer 26: 176-275. » CrossRef » PubMed » Google Scholar
  52. Yu KH, Rustgi AK, Blair IA (2005a) Characterization of proteins in human pancreatic cancer serum using differential gel electrophoresis and tandem mass spectrometry. J Proteome Res 4: 1742-1751. » CrossRef » PubMed » Google Scholar
  53. Yu Y, Chen S, Wang LS, Chen WL, Guo WJ (2005b) Prediction of pancreatic cancer by serum biomarkers using surface-enhanced laser desorption/ionization- based decision tree classification. Oncology 68: 79-86. » CrossRef » PubMed » Google Scholar
Citation: Masayo Y, Kiyonaga F, Koji K, Setsuo H, Tadashi K (2009) The Proteomic Profile of Pancreatic Cancer Cell Lines Corresponding to Carcinogenesis and Metastasis. J Proteomics Bioinform 2: 001-018.

Copyright: © 2009 Masayo Y, et al. This is an open-access article distributed under the terms of the Creative Commons Attribution License, which permits unrestricted use, distribution, and reproduction in any medium, provided the original author and source are credited.
Top